必发
主页
必发 概况
必发 简介
现任领导
机构设置
党建之窗
党建制度
党建动态
支部活动
工会之家
师资队伍
中国语言文学
法学
新闻传播学
音乐学
荣休教师
学科建设
学科简介
硕士点
科学研究
科研立项
科研获奖
研究成果
会议交流
研究平台
本科教育教学
规章制度
专业设置
培养方案
教务通知
研究生培养
研究生培养
研究生招生
研究生导师
学生工作
学工团队
团学动态
实验室工作
校友工作
校友名录
时光走廊
校友动态
常用下载
主页
新闻资讯
通知公告
学术长廊
学生工作
您当前所在的位置
主页
>
通知公告
>
正文
通知公告
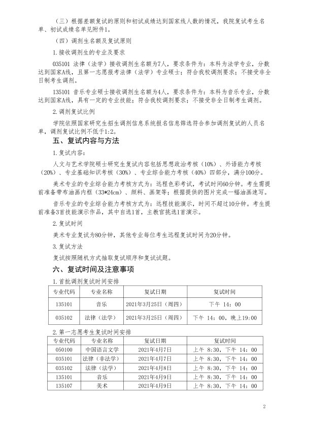
中国矿业大学必发博彩 2021年硕士研究生复试录取工作实施细则
发布时间:2021-03-24 作者: 浏览量:
附件【
中国矿业大学必发博彩 2021年复试名单.pdf
】已下载
次